Dialisis atau yang sering dikenal dengan pemisahan koloid adalah salah satu sifat dari koloid yang merupakan cara untuk mengurangi atau melarutkan ion ion apa itu pemanfaatan dialisis kimia dalam kehidupan dibahas dengan jelas disini semoga bermanfaat. Mungkin kamu tidak menyadarinya dan terkadang menjadi pertanyaan dalam benak.
Rencana Pelaksanaan Pembelajaran Rpp Sifat Sifat Koloid Dan
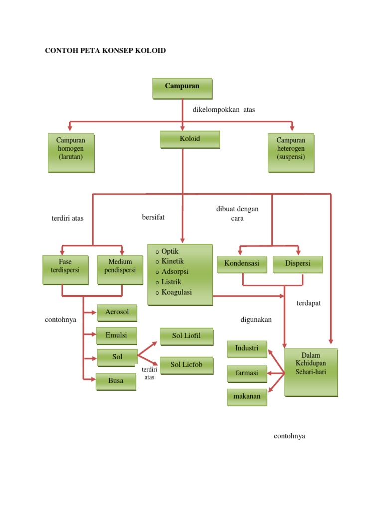
Contoh koloid dalam kehidupan sehari hari. 5 sifat koloid dalam kehidupan sehari hari reaven 1017 am. Sifat pengahamburan cahaya oleh koloid di temukan oleh john tyndall oleh karena itu sifat ini dinamakan tyndall. Contoh dialisis adalah sebagai berikut. Proses cuci darah. Yuk mari kita bahas dan dalami lagi mengenai koloid beserta sifat sifatnya juga penerapan dalam kehidupan sehari hari. Kimia koloid menjadi kajian tersendiri dalam kimia industri karena kepentingannya.
Apakah banyak contohnya di kehidupan kita sehari hari. Semoga postingan ini bermanfaat bagi pembaca dan bisa dijadikan sumber literatur untuk mengerjakan tugas. Sitoplasma dalam sel juga merupakan sistem koloid. Lalu apa sajakah yang contoh dari larutan koloid dan suspensi ini. Susu agar agar tinta sampo serta awan merupakan contoh contoh koloid yang dapat dijumpai sehari hari. Pengertian dan contoh adsorpsi.
Pada kali ini akan dijabarkan mengenai contoh ketiga hal tersebut dengan masing masing sebanyak 10 buah contoh larutan 10 buah contoh koloid 10 buah dan contoh suspensi 1o buah. Begitu juga berhubungan erat dengan peristiwanya atau contoh penerapan koloid dalam kedupan sehari hari. Di industri sendiri aplikasi koloid untuk produksi cukup luas. Apa itu koloid. Koloid dijumpai di mana mana. Demikian penjelasan yang bisa kami sampaikan tentang penggunaan sistem koloid dalam kehidupan sehari hari.
Memisahkan ion ion sianida dan tepung tapioka. Pengertian dan contoh gerak brown. Penerapan dialisis dalam kehidupan sehari hari. Pemanfaatan dialisis kimia dalam kehidupan adalah topik yang kami ulas. Secara umum koloid terdiri atas aerosol sol gel emulsi dan buih. Contoh koloid yang digunakan di bidang industri adalah getah karet.
Getah karet merupakan koloid tipe sol. Efek dari tyndall digunakan untuk membedakan system koloid dari larutan sejati contoh dalam kehidupan sehari hari dapat diamati dari langit yang tampak berwarna biru atau terkandang merahoranye. Sistem koloid banyak dijumpai dalam kehidupan sehari hari seperti di alam tanah air dan udara industri kedokteran sistem hidup dan pertanian. Meskipun terdengar cukup asing gejala efek tyndall sering kita dijumpai dalam kehidupan sehari hari. Aerosol adalah suatu bentuk koloid yang berada pada fase pendispersi gas. Pengertian larutan elektrolit dan ciri ciri larutan elektrolit demikianlah informasi seputar sifat sifat koloid dan contoh penerapannya.
Berikut adalah 20 contoh koloid dalam kehidupan sehari hari.
















