Kaoru ishikawa seorang ahli pengendalian kualitas dari jepang sebagai satu dari tujuh alat kualitas dasar 7 basic quality toolsfishbone diagram digunakan ketika kita ingin mengidentifikasi kemungkinan penyebab masalah dan. Untuk mengetahui lebih jelasnya lagi mengenai fishbone diagram atau diagram tulang ikan yuk kita simak penjelasannya dibawah ini.
Pengertian Diagram Pareto Dan Cara Membuatnya Ipqi
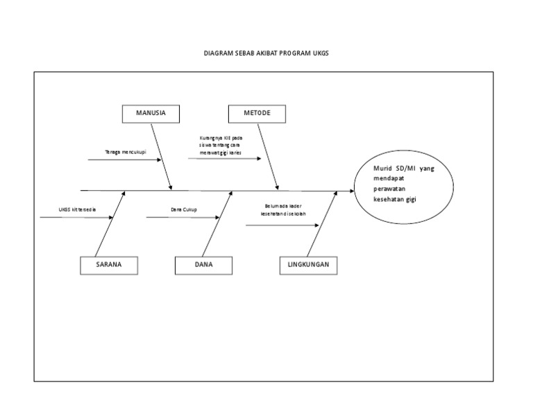
Contoh diagram tulang ikan masalah kesehatan. Jadi sebenarnya dengan adanya diagram ini sangatlah bermanfaat bagi perusahaan tidak hanya dapat menyelesaikan masalah sampai akarnya namun bisa mengasah kemampuan berpendapat bagi orang orang yang masuk dalam tim identifikasi masalah perusahaan yang dalam mencari sebab masalah menggunakan diagram tulang ikan. Penemunya adalah seorang ilmuwan jepang pada tahun 60 an. Diagram fishbone diagram tulang ikan karena bentuknya seperti tulang ikan sering juga disebut cause and effect diagram atau ishikawa diagram diperkenalkan oleh dr. Itulah yang dapat kami bagikan terkait contoh diagram tulang ikan masalah kesehatan ibu dan anak. Fishbone diagram diagram tulang ikan karena bentuknya seperti tulang ikan sering juga disebut cause and effect diagram atau ishikawa diagram diperkenalkan oleh dr. Kaoru ishikawa seorang ahli pengendalian kualitas dari jepang sebagai satu dari tujuh alat kualitas dasar 7 basic quality toolsdiagram fishbone digunakan ketika kita ingin mengidentifikasi kemungkinan penyebab masalah dan.
Kaoru ishikawa ilmuwan kelahiran 1915 di tokyo jepang yang juga alumni teknik kimia universitas tokyokarena itulah sering juga diagram tulang ikan ini disebut. Admin blog temukan contoh 2019 juga mengumpulkan gambar gambar lainnya terkait contoh diagram tulang ikan masalah kesehatan ibu dan anak dibawah ini. Fishbone diagram tahap tindakan dan perbaikan lebih mudah dilakukan setelah masalah diidentifikasi dan akar penyebab masalahnya sudah diketahui yaitu dengan cara menggunakan diagram tulang ikan. Desember 08 2018 beri komentar sahabat mitra kesmas kali ini kami akan memberikan contoh diagram tulang ikan masalah kesehatan yang merupakan bagian dari tahapan perencanaan kesehatan sebagaimana yang tercantum dalam pedoman perencanaan tingkat puskesmas. Jadi ditemukannya diagram fishbone tulang ikan cause and effect sebab dan akibat ishikawa ini memberikan kemudahan dan menjadi bagian penting bagi penyelesaian masalah yang mucul bagi perusahaan. Sering juga diagram ini disebut dengan cause effect diagram.
Contoh diagram tulang ikan masalah kesehatan oleh. Penerapan diagram fishbone tulang ikan cause and effect sebab dan akibat ishikawa ini dapat menolong kita untuk dapat menemukan akar penyebab terjadinya masalah khususnya di industri. Diagram tulang ikan atau fishbone diagram adalah salah satu metodetool di dalam meningkatkan kualitas.













