Flowchart bagan alir atau bagan arus adalah sebuah jenis diagram yang mewakili algoritme alir kerja atau proses yang menampilkan langkah langkah dalam bentuk simbol simbol grafis dan urutannya dihubungkan dengan panah. Flowchart atau diagram alir sering digunakan untuk.
Penelitian Pengertian Dan Alur Penelitian
Contoh diagram alir penelitian. Contoh diagram alir proses yang berhubungan dengan kerusakan lampu. Contoh diagram alir untuk menghitung factorial n n diagram alir bahasa inggris. Didalam pemrograman sangat dikenal dengan diagram alir flowchartdiagramalir flowchart digunakan untuk membantu analis dan programmer untuk memecahkan masalah dalam pemrogramandiagram alir flowchart adalah gambaran secara grafik yang terdiri dari simbol simbol dari algoritma algoritma dalam suatu program yang menyatakan arah dari alur program. Pengertian flowchart diagram alir dan simbol simbolnya flowchart atau dalam bahasa indonesia sering disebut dengan diagram alir ini dipergunakan dalam industri manufakturing untuk menggambarkan proses proses operasionalnya sehingga mudah dipahami dan mudah dilihat berdasarkan urutan langkah dari suatu proses ke proses lainnya. Diagram alir pengujian karakterisasi sampel secara umum pada penelitian ini. Pedoman pembuatan diagram alir flowchartbila seorang analis dan programmer akan membuat flowchart ada beberapa petunjuk yang harus diperhatikan seperti.
Gambar 32 diagram alir pengujian karakterisasi sampel. Desain merupakan tahap penyusunan proses data aliran proses dan hubungan antar data yang paling optimal untuk menjalankan proses aplikasi dan memenuhi kebutuhan user sesuai dengan hasil analisa kebutuhan. Flowchart digambarkan dari halaman atas ke bawah dan dari kiri ke kanan. Posting pada psit s1 s2 umum ditag algoritma alir kerja alternatif proses adalah analisis flowchart apa alasan seseorang menggunakan flowchart arti simbol flowchart lengkap belajar flowchart berikan 2 contoh flowchart bagan alir buku flowchart buku tentang simbol flowchart cara membuat diagram alir cara membuat flowchart cara membuat flowchart di visual paradigm contoh bagan. Aktivitas yang digambarkan harus didefinisikan secara hati hati dan definisi ini harus dapat dimengerti oleh pembacanya. Metodologi penelitian terdiri dari tahap tahap sebagai berikut.
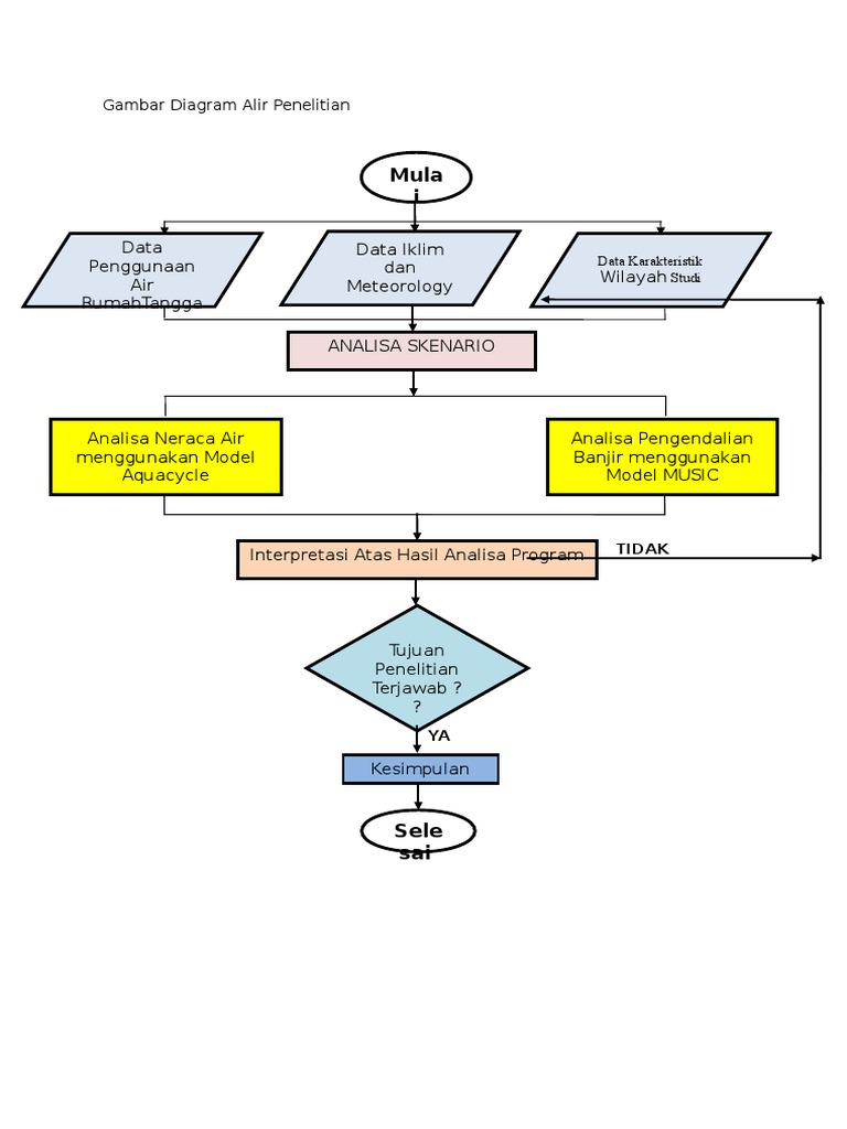
Secara umum metodologi penelitian disusun untuk mencapai tujuan penelitian yang telah ditetapkan maka keseluruhan kegiatan penelitian dirancang untuk mengikuti diagram alir seperti tampak pada gambar 31 dan berlanjut pada gambar 32. Pelat pengukuran kerapatan pembuatan spesimen uji pengujian kuat tarik pengujian konduktivitas pengamatan sem pengujian kuat tekuk data analisis dan pembahasan studi literatur kesimpulan.















